【高圧ガス移動監視者】試験対策問題集 (200問) 解答解説付き
¥1,280
残り1点
International shipping available
本問題集は、高圧ガス移動監視者試験の合格を目指す方のための決定版として、全200問を厳選して収録しています。全問に対して、法令の根拠や科学的エビデンスに基づいた詳細な解答解説を付しており、合格に必要な判断力と保安管理技術を効率よく身につけることができます。
■ 本書の内容構成
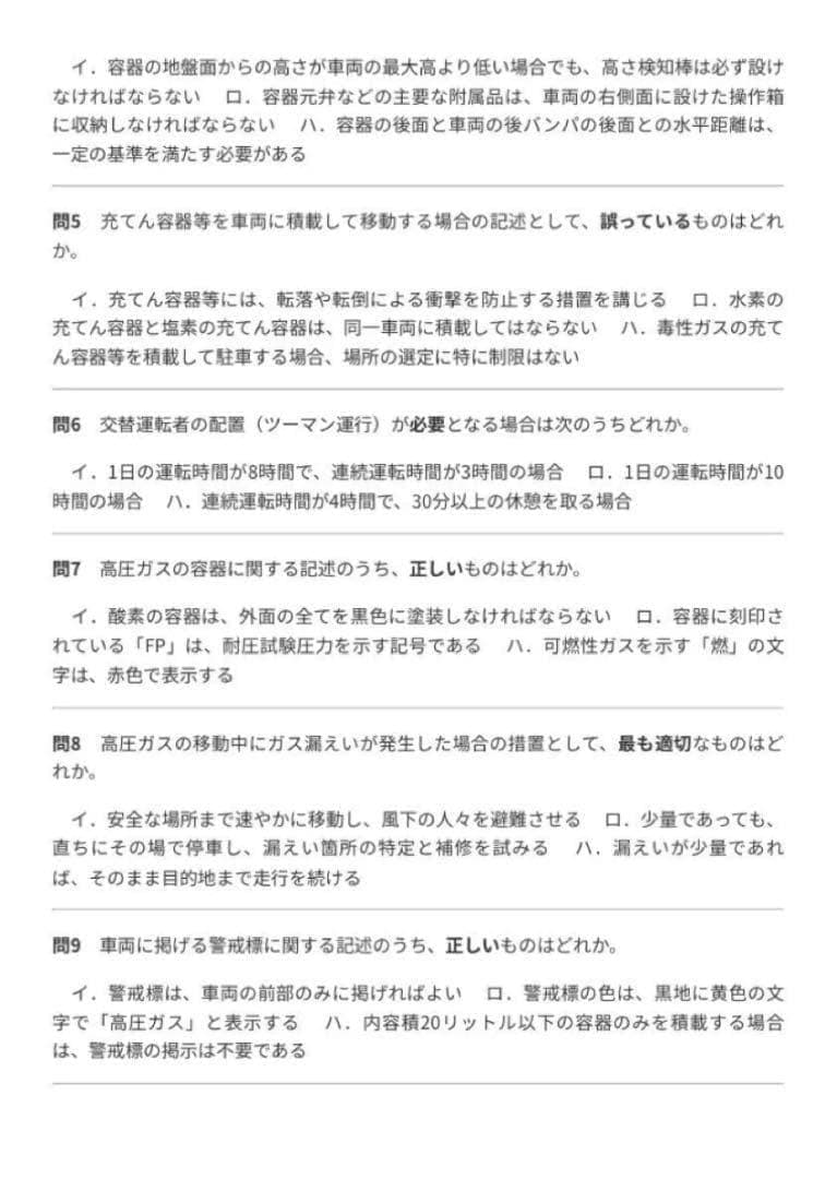
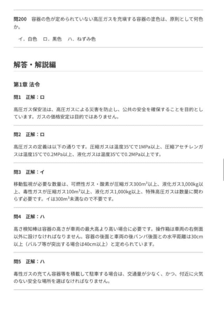
・ 第1章:法令(問1〜100)
高圧ガス保安法の目的、移動の基準(イエローカードの携帯、充填容器の積載方法)、警戒標(「高圧ガス」の標識)の掲示、移動監視者の職務、事故時の報告義務。
・ 第2章:学識 - ガスの性質(問101〜150)
圧縮ガスと液化ガスの定義、ガスの比重、燃焼範囲、毒性(許容濃度)、臨界温度と臨界圧力、分解爆発性ガスの特性。
・ 第3章:学識 - 保安管理技術(問151〜200)
緊急遮断装置の構造、消火器の種類と適応、防護具(空気呼吸器、防毒マスク)の選定、漏洩検知の方法、応急措置の基本フロー。
■ 本書の特徴
・ 「ガスの性質」を科学的に解説
「なぜ分子量が29より小さいと空気より軽いのか」といった物理的根拠から、各ガスの危険性を論理的に整理しています。
・ 「移動基準」の重要ポイントを網羅
輸送するガスの種類や数量に応じて、どの程度の保安資材(防災工具、消火器、遮光カバー等)が必要になるかを体系的に学べます。
・ 「緊急時の対応力」を養う事例問題
万が一、輸送中にガス漏れや火災が発生した際、周囲の安全を確保しつつどのように措置を講じるべきか、ガイドラインに沿った解説を掲載しています。
