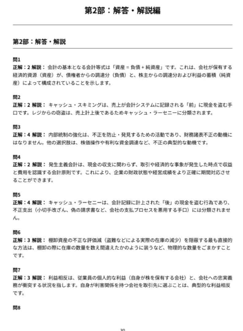
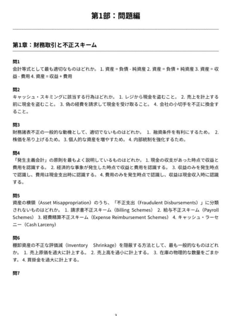
1/5
【公認不正検査士(CFE)】認定試験対策問題集200問 解答解説付き
¥1,380
残り1点
International shipping available
◆問題集概要
本書は簿記の全範囲を4つのセクションに分け、効率よく得点力を高められる構成です。
・ 問題構成: 全400問(分野別300問+模擬試験100問)
・ 主な収録内容:
・ 第1章:簿記の基礎概念 (問1-50)
・ 資産・負債・純資産・収益・費用の5要素、貸借対照表(B/S)と損益計算書(P/L)の構造、仕訳の基本ルール。
・ 第2章:日常取引の仕訳 (問51-130)
・ 商品売買(三分法)、現金・預金、手形、固定資産の購入、税金(消費税等)の処理など、試験に必ず出る仕訳を網羅。
・ 第3章:決算と財務諸表 (問131-200)
・ 売上原価の計算(しーくりくりしー)、貸倒引当金の設定、経過勘定(前払・未払等)、減価償却費の計算と精算表の作成。
・ 第4章:総合問題・応用 (問201-300)
・ 月割計算、帳簿の締め切り、伝票会計(3伝票制)、商品有高帳(先入先出法等)などの応用知識。
・ 模擬試験: 第1回(標準難易度 50問)・第2回(高難易度 50問)
・ 実際の試験傾向を反映した四肢択一形式で、実力を正確に把握できます。
最近チェックした商品
その他の商品
