【施設警備業務2級】試験対策問題集500問 解答解説付き
¥1,980
International shipping available
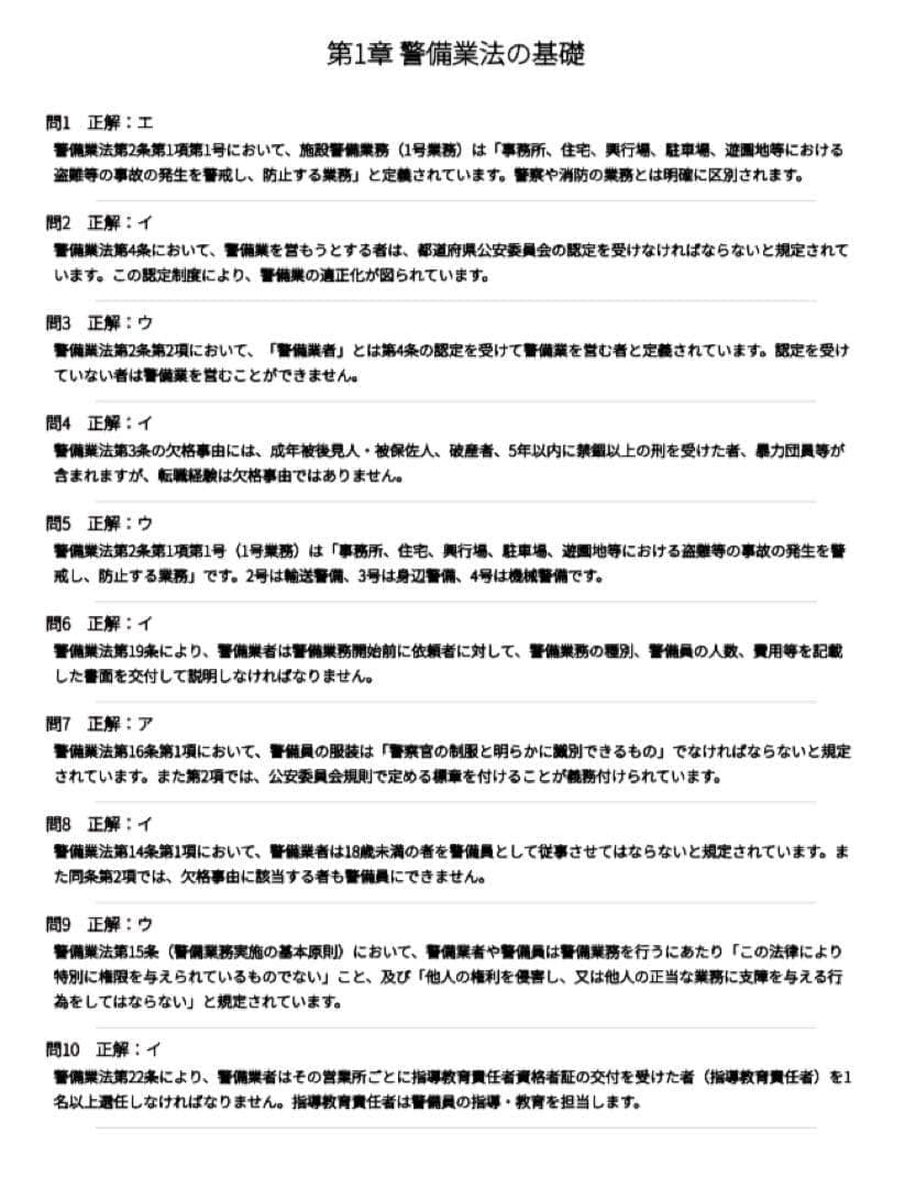
施設警備業務2級は、施設における安全確保を担う警備員として、警備業務の基本知識、出入管理、巡回、事故・災害対応、防犯・防災、関係法令までを実務レベルで理解していることが求められる資格です。
単なる警備手順の暗記ではなく、施設利用者の安全確保、異常の早期発見、緊急時の初動対応など、現場でそのまま活かせる判断力も重要になります。
試験では、
・施設警備業務の基本
・出入管理
・受付、監視、巡回業務
・防犯と不審者対応
・防災と火災時対応
・事故、災害、緊急時の初動対応
・警備員の職務と心得
・警備業法などの関係法令
など、施設警備の現場で必要となる基礎知識と実務対応力が幅広く問われます。
───
本問題集は、施設警備業務2級の出題範囲を体系的に整理した、完全対策用の実践型問題集です。
施設警備の基礎から、出入管理、巡回、防災・防犯、法令理解まで段階的に学習できる構成となっており、試験対策としてはもちろん、現場で必要となる警備実務の整理にも役立つ内容です。
───
■本書の内容構成
・施設警備業務の基礎知識
・出入管理
・巡回と監視業務
・防犯対応
・防災対応
・事故、災害、緊急時対応
・警備員の職務と心得
・関係法令
・総合問題
基礎理解 → 業務理解 → 異常発見 → 緊急対応 → 法令理解
という流れで学習しやすい構成です。
───
■特徴
・施設警備業務2級の重要論点を体系的に整理
・出入管理、巡回、防犯、防災を幅広くカバー
・施設警備の現場で役立つ実務知識を重視
・緊急時の初動対応や異常時対応まで学べる
・関係法令まで含めて整理しやすい
・独学でも進めやすい構成
【商品構成・仕様】
・形式 サイズ:A4用紙(プリントアウト形式)
・レイアウト:両面印刷 or 片面2分割の両面印刷短辺閉じ(1枚につき4ページ分を収録)
・カラー:モノクロ
・ホチキス留めや製本はしておりません。
※サムネイル画像は付属しません
【梱包・発送について】
・梱包:湿気、折れ防止の為クリアファイルに収納した上で、封筒に入れて発送いたします。
