【公認不正検査士(CFE)】認定試験対策問題集200問 解答解説付き
¥1,980
International shipping available
本問題集は、CFE試験の合格を目指す方のための決定版として、各科目から50問ずつ、計200問を厳選して収録しています。全問に対して、実務的な背景や法的根拠を詳述した詳細な解答解説を付しています。
本書の内容構成
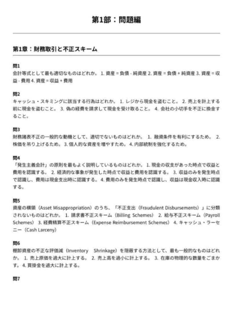
第1部:財務取引と不正スキーム(問1〜50)
資産の横領(レジからの抜き取り、架空発注、キックバック)
財務諸表不正(収益の前倒し計上、負債の隠蔽)
汚職、サイバー詐欺、マネーロンダリングの仕組み
第2部:法律(問51〜100)
詐欺の法的要素、証拠法(伝聞証拠の原則など)
刑事・民事訴訟の手続き、権利義務の保護
第3部:不正調査(問101〜150)
調査計画の立案、インタビュー技法(質問の順序、キネシクス分析)
デジタルフォレンジック、報告書作成の留意点
第4部:不正の防止と抑止(問151〜200)
不正のトライアングル、内部統制(COSOフレームワーク)
組織文化と倫理、コーポレートガバナンス
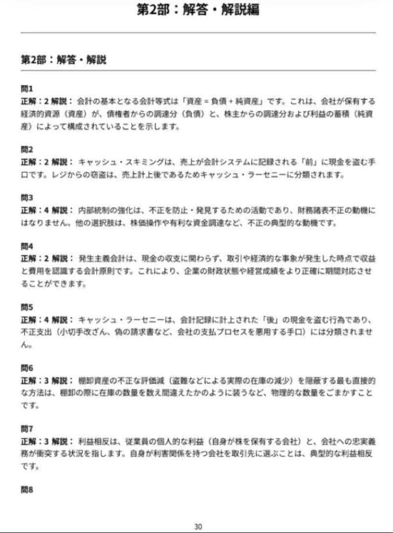
解答・解説編
全200問の正解の根拠と、実務上のポイントを詳述
特徴
CFE試験の全4科目を200問の圧倒的ボリュームで完全攻略
「不正のトライアングル」を軸した犯罪心理の理解を深める設問構成
インタビュー技法や証拠収集など、現場で直面する実務的課題をシミュレート
最小権限の原則やペネトレーションテストなど、IT・情報セキュリティ分野も網羅
4肢択一形式で、国際試験の傾向に合わせた論理的思考力を養成
※サンプルページ
(写真)
こんな方におすすめ
公認不正検査士(CFE)試験に一発合格し、国際的な専門家として活躍したい方
「不正のトライアングル(動機・機会・正当化)」に基づいたリスク評価能力を高めたい方
内部監査や不正調査の現場で、科学的な証拠収集とインタビュー技術を活用したい方
財務諸表の粉飾や資産横領の具体的な手口(スキーム)を体系的に学びたい方
【商品構成・仕様】
・形式 サイズ:A4用紙(プリントアウト形式)
・レイアウト:両面印刷 or 片面2分割の両面印刷短辺閉じ(1枚につき4ページ分を収録)
・カラー:モノクロ
・ホチキス留めや製本はしておりません。
※サムネイル画像は付属しません
【梱包・発送について】
・梱包:湿気、折れ防止の為クリアファイルに収納した上で、封筒に入れて発送いたします。
