【賃貸不動産経営管理士】試験対策想定問題集3000問(模擬試験×5)収録665P
¥3,980
International shipping available
本問題集は、試験範囲を網羅した全3000問の大規模演習型教材です。基礎論点から応用問題まで段階的に配置し、制度理解・条文確認・実務判断の強化を同時に行える構成としています。反復演習により、選択肢の細かな差を見抜く力を養うことを目的としています。
3000問という演習量は、基礎確認から直前期の総仕上げまで対応可能な設計です。独学受験者にも使いやすい、体系整理型問題集です。
───
■本書の内容構成
本書は、以下の主要分野を中心に構成されています。
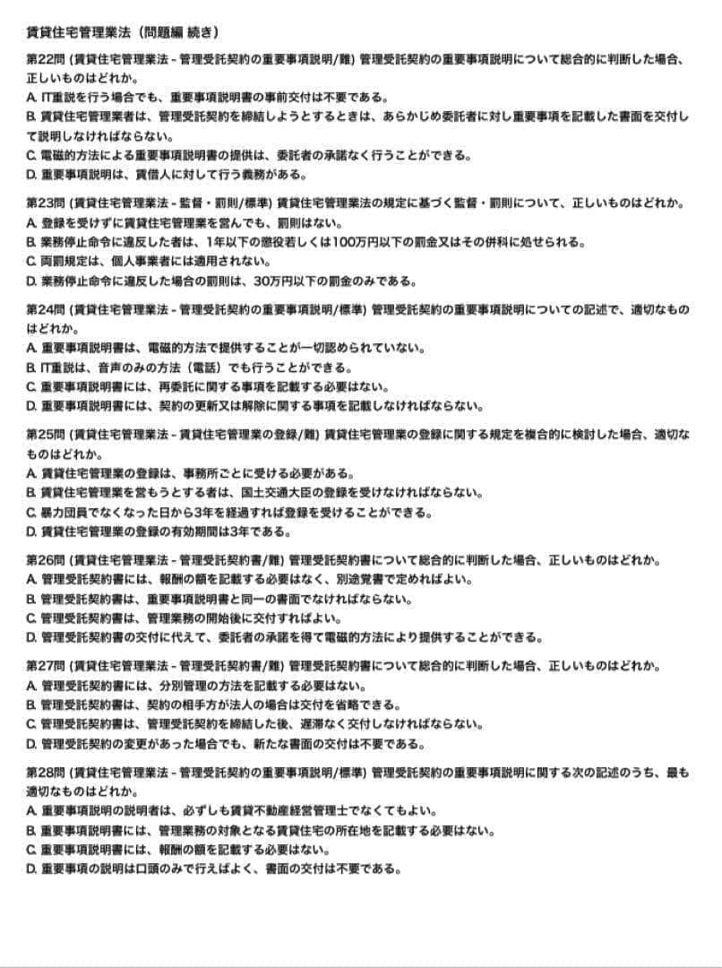
① 賃貸住宅管理業法
・登録制度
・管理受託契約
・重要事項説明
・帳簿・報告義務
・監督・罰則規定
② 借地借家法・民法
・賃貸借契約
・更新・解約
・敷金・原状回復
・債務不履行・解除
・保証・連帯保証
③ 不動産関連法規
・宅地建物取引業法
・区分所有法
・建築基準法
・消防法
④ 建物管理実務
・修繕・維持管理
・設備管理
・長期修繕計画
・保険
⑤ トラブル対応・実務判断
・家賃滞納
・明渡し
・近隣トラブル
・クレーム対応
分野別に整理し、段階的に学習できる構成です。
───
■特徴
・全3000問の圧倒的演習量
・賃貸住宅管理業法を重点強化
・条文理解と実務判断力を同時に養成
・独学でも進めやすい分野別構成
・直前期の総確認にも最適
【商品構成・仕様】
・形式 サイズ:A4用紙(プリントアウト形式)
・レイアウト:両面印刷 or 片面2分割の両面印刷短辺閉じ(1枚につき4ページ分を収録)
・カラー:モノクロ
・ホチキス留めや製本はしておりません。
※サムネイル画像は付属しません
【梱包・発送について】
・梱包:湿気、折れ防止の為クリアファイルに収納した上で、封筒に入れて発送いたします。
