1/6
【投資不動産取引士】試験対策問題集500問 解答解説付き
¥1,980
International shipping available
本教材は、そうした投資不動産取引士試験対策に必要な重要分野を幅広く押さえた、
全500問収録の大ボリューム問題集です。
450問+模擬試験1回分(50問)で構成されており、基礎知識の定着から本試験を意識した実践演習まで進めやすい内容になっています。
───
■本書の内容構成
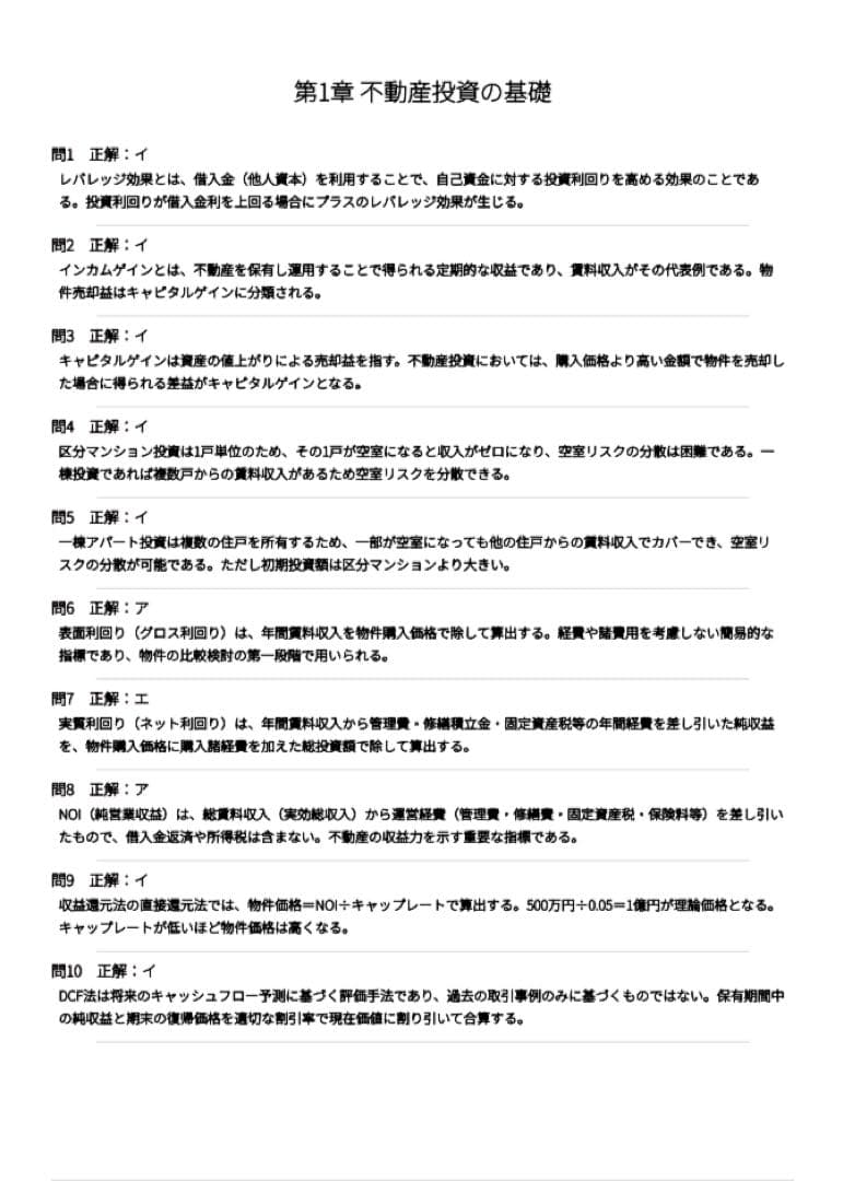
・不動産投資の基礎
・不動産の法規制
・不動産の税務
・不動産の価格と鑑定
・建物と管理運営
・投資不動産取引の実務と倫理
・模擬試験1回分収録
・全500問収録
・後半に解答、解説付き
投資分析から法務、税務、鑑定評価、管理実務まで、試験で求められる主要分野を一通り整理しやすい構成です。
【商品構成・仕様】
・形式 サイズ:A4用紙(プリントアウト形式)
・レイアウト:両面印刷 or 片面2分割の両面印刷短辺閉じ(1枚につき4ページ分を収録)
・カラー:モノクロ
・ホチキス留めや製本はしておりません。
※サムネイル画像は付属しません
【梱包・発送について】
・梱包:湿気、折れ防止の為クリアファイルに収納した上で、封筒に入れて発送いたします。
最近チェックした商品
その他の商品
